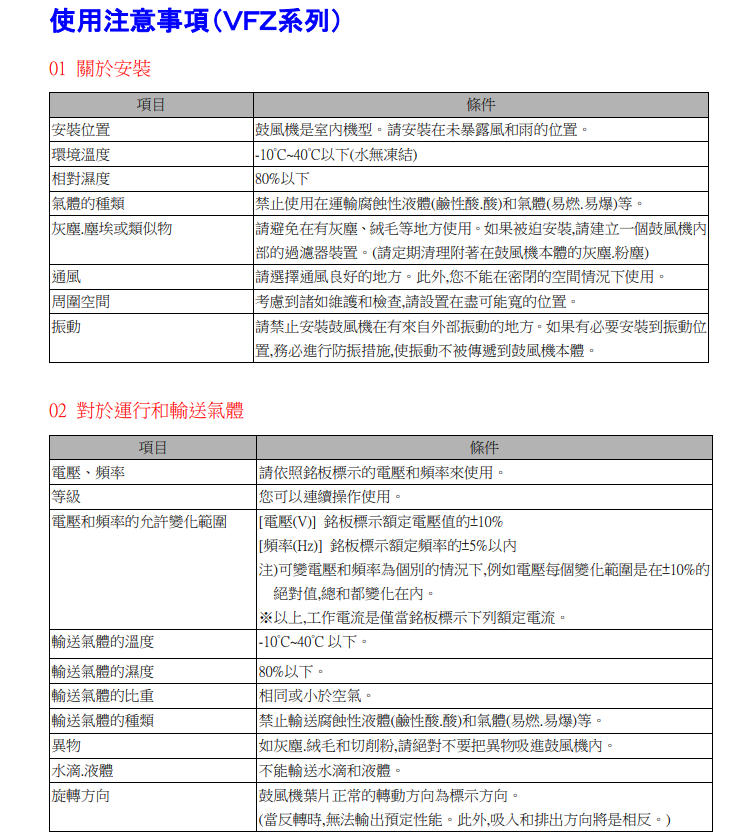
原装日本FUJI富士鼓风机(目録)
鼓風機/送風機系列,可廣泛使用在工廠生產設備、相關附帶設備如輸送帶、曝氣攪拌機、換氣裝置等,
其高性能及高效率有提升作業產能及改善作業環境等正面效果。
除標準品外,對於產品耐水性及耐熱性的市場需求,我們也備有相關機型可滿足客戶需求,即使是一台訂
單的少量訂購,我們也會以最迅速確實的方式提供高品質商品,並不斷的持續改進,使客戶服務更加完善。
■用途
粉粒體輸送、吸著、吸塵、氣體循環和輸送、向內燃機的送風、通風、冷卻、乾燥、其他吸排氣用途。
■特色
●VFC系列
★ 低噪音
出風口側的設計,與在吸風、排風處内建的高効能吸音材,實現了極低噪音的品質水準。
★ 防塵軸封
以油封隔離葉輪與軸承之間。確保軸承不會遭受灰塵的汚染,同時採用了遮蓋型-潤滑脂軸承。
★ 最小的振動
轉動部均経過動平衡,達到振動的最小化。
★ 穏定的性能
由於空氣流量與壓力並不會産生脈動現象,因此可確保運作中穏定的性能。
●VFZ系列
★ 低噪音
出風口側的設計,與在吸風、排風處内建的高効能吸音材,實現了極低噪音的品質水準。
★ 歐洲RoHS指令
歐洲RoHS指令標準對應。三相機型是歐盟指令(CE 標誌)也對應。
★ 吸入全關斷流運轉可能
全機型可在吸入全關斷流下運轉。
★ 輕量化
由使用鋁零部件、所以實現輕量化。
★ 合乎日本"Top Runner"效率(相當於 IE3)的節能馬達
“Top Runner"効率(相當於 IE3)的機型是型式末尾附 “ –e “
■ 型號説明
VFZ 081 A N – e
① ② ③ ④ ⑤ ① 機種名稱
VFC、VFZ
② 容量
08~90
③ 型號
④ 仕樣
P : 單相・標準
PN : 單相・低噪音
A : 三相・標準
AF : 三相・附凸縁管接
AN : 三相・低噪音
⑤ 効率規格對應・電壓
無印 : 標準効率(IE1)
4Z : 異電壓
e : “Top Runner"効率(相當於IE3)
S : 韓國・東南亞電壓
■規格表
詳細請參閱附件 1
■ 外形尺寸・特性
参考 ATAI、TERAL 目録 pdf





